
购买家用电器时人们考虑的最重要的因素之一就是产品的外观及其支持的高端功能。利用当今高度集成的片上系统(SoC)处理器,设计人员不仅能设计出采用电容式感应技术的新型用户界面(UI),而且还能通过结合使用其他系统功能来降低系统成本并缩减板级空间。与此同时,由于SoC在同一芯片中提供了系统构建所需的众多组件,从而可加速产品上市进程。此外,用于连接多个器件和进行故障调试所需的时间也得以明显缩短。

图1:电磁炉方框图
图1显示了电磁炉的方框图。这种电气设备必须具有以下几种关键功能:
· 保持锅的温度:需要脉宽调制(PWM)来设置加热线圈的点火时长。
· 风扇控制:需要温度传感器和PWM来驱动风扇电机。
· 过流和过压保护:需要模数转换器(ADC)和比较器。
· 锅的自动检测:需要电磁感应。
· 时基煮食功能:需要实时时钟(RTC)。
· 用户界面——显示屏:需要数字显示或液晶玻璃显示驱动器。
· 用户界面——按钮:需要电容式触摸感应和检测
电容式感应
电容式感应钮不仅给家电带来了时尚外观,而且还避免了磨损问题,因此相对机械按钮成为了技术。许多家电要在液体附近使用,因此需要有防水功能,以免有水情况下造成假触发。图2显示了电容式传感器印刷电路板(PCB)的典型布局。将围绕传感器(蓝色)的交叉网格(hatched pattern)连接至保护电极(而不是接地)就可实现防水功能。

图2:用保护电极实现防水
电极受连接到传感器的相同信号驱动。这样,当水滴滴落到传感器上时,由于交叉网格和传感器之间没有电位差,也没有额外的电容耦合到感应器上,因此可以实现防水功能。如果传感器完全被水淹没,那么安全传感器(guard sensor)就会启用,同时禁用其它传感器。
由于许多电器工作电流较大,负载电流和数字开关的变化会让电源输出巨大噪声/纹波,这可能会耦合到电容式传感器并影响用户界面的可靠性。遵守以下原理图和布局指南,并通过接地线迹布局等技术可减少电源纹波,从而避免接地弹跳。不过,彻底消除噪声是极其困难的。如果参考电压用电源的+ve线驱动,那么可能会引起电容式感应中的假警报。

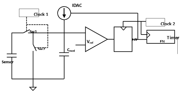
图3:在CY8C28x45中实施电容式感应技术
通过在GND和VREF(内部生成)之间切换传感器,只要在器件规定的工作范围内,电源的任何变化都不会造成假触发。图3显示了传感器电容在集成电容(Cmod)电压和GND之间用两个非重叠时钟Sw1和Sw2切换时的技术实施情况。电路比较器的输出通过触发器作为定时器的使能信号,并通过调节电源来确保Cmod电压与参考电压(Vref)相同。由于输入端上的任何信号都就n个时钟周期求积分(n取决于分辨率),因此耦合到输入端上的任何高频噪声都会通过积分效果被平均。
提高集成度并降低成本
SoC集成的片上外设和硬件功能可能帮助设计人员实现大多数乃至所有电器功能。例如,图4显示了采用SoC(本例中为赛普拉斯的CY8C28645)实现的带电容式感应功能的电磁炉的设计方框图。

图4:采用CY8C28645实现电磁炉
CY8C28645还采用双通道,其专用硬件可同时扫描两个传感器,以便对用户触摸做出更快速的响应。由于CPU从处理工作中解放出来,因此CPU能自由地执行其他任务。
在当今竞争白热化的消费市场中,家电产品必须具备丰富的功能,因此集成SoC成为了OEM厂商的选择,该器件不仅能帮助厂商们集成越来越多的应用功能,而且还可降低系统总成本。集成SoC既适用于电磁炉、微波炉等小家电,也适用于洗衣机、电冰箱等大型家电(不过大型家电仍需要采用专用控制技术来对FOC电机控制等特定功能进行控制)。